Contoh Sop Kerja Kontraktor
Demikianlah beberapa ulasan artikel tentang contoh sop perusahaan kontraktor yang dapat Anda jadikan referensi untuk mengetahui lebih jauh mengenai contoh sop perusahaan kontraktor. Contoh Peraturan Perusahaan sesuai UU Tenaga Kerja dan Pedoman Karyawan.
Paket Contoh Sop Kontraktor Jasa Kontruksi
Oleh karena itu instruksi kerja yang dapat menyimpan format untuk setiap proyek akan difasilitasi.
. Kontraktor Utama Konsultan Perencana Contoh Material Cek dan review Tidak Untuk direvisi Revisi Ya Persetujuan Copy 2 set 7 hari 1 satu set Asli 1 Satu set Konstruksi Kualitas Surveyor PERSETUJUAN GAMBAR KERJA Owner Kontraktor Utama Gambar konstruksi Konsultan Perencana Kualitas Surveyor Gambar konstruksi Untuk konstruksi Untuk gambar. Pandemi Covid-19 Bikin Kesadaran K3 Pemberi Kerja Untuk Melindungi Pekerja Meningkat Kami menyampaikan keprihatinan dan duka cita mendalam. Sop penyimpanan alat proyek 6.
Paket dilengkapi dengan Flowchart SOP dan Lampiran lampiran Contoh Dokumen dan Laporan Kerja Proyek. Pekerja mandiri kontraktor independen tidak tercakup dalam Kode Standar Ketenagakerjaan tetapi jenis hubungan kerja ini bisa jadi rumit. LINGKUP PEKERJAAN Membuat rencana kerja yang berisi metode kerja komposisi campuran jadwal pelaksanaan lokasi sumber merk material peralatan yang digunakan laboratorium dan hal lain lain yang diperlukan untuk kesempurnaa rencana kerja ini.
Sop laporan pajak jasa konstruksi. Sop laporan prestasi pekerjaan proyek 8. Contoh SOP Perusahaan Jasa.
Sop penyimpanan pengeloaan material 4. SOP Pekerjaan Konstruksi. Download View Sop Kontrak Kerja mou as PDF for free.
Para kontraktor ini memiliki ruang lingkup kerja yang sangat luas karena mereka melibatkan kontark kerjasama dengan banyak pihak yang menggunakan jasa mereka dan juga sop management dalam mengatur serta mengelola intern perusahaan. 16 contoh surat amaran terakhir kepada pekerja kumpulan contoh surat. Kontrak Kerja Perawatan It January 2021 0.
Contoh SOP Marketing untuk perusahaan secara umum. Contoh surat amaran kepada kontraktor kondominium. Contoh Mou Kontrak Kerja December 2019 60.
Daftar sop perusahaan kontraktor. Contoh surat amaran kepada kontraktor kondominium surat lamaran kerja teknik sipil teknik sipil teknik surat lowongan kerja lulusan teknik. Inilah contoh sop perusahaan kontraktor dan hal lain yang berhubungan erat dengan contoh sop perusahaan kontraktor serta aspek K3 secara umum di Indonesia.
Download contoh sop pekerjaan konstruksi. Mengacu pada format standar sop perusahaan yang sudah. Contoh sop pengaturan aktivitas partner perusahaan.
003 SURAT KONTRAK KERJA VI 2014 Pada hari ini Senen. PEKERJAAN DESIGN DAN PENGUJIAN BETON 1. Inilah contoh sop konstruksi dan hal lain yang berhubungan erat dengan contoh sop konstruksi serta aspek k3 secara umum di indonesia.
Acuan Perbaikan Proses Kerja Penerapan SOP bisa menjadi tolok ukur pelaksanaan prosedur kerja bila output dari pelaksanaan aktivitas itu tidak sesuai harapan maka perusahaan bisa meninjau kembali pemberlakuan SOP. Contoh company profile usaha kue merupakan salah satu aspek penting dalam publikasi sebuah perusahaan. Tandatangan Kontraktor Nama Tel.
Sosialisasi semua materi yang ada dalam dokumen SOP ke masing-masing unit kerja sesuai dengan tugas tanggung jawab di lingkungan kerja tersebut. Proyek adalah sebuah kegiatan yang bersifat sementara yang telah ditetapkan awal pekerjaannya dan waktu selesainya dan. Sop penyusunan laporan keuangan kontruksi 9.
Berikut dan setelah menerima surat amaran daripada pegawai inden. Sop pemakaian alat proyek 5. Dari ulasan di atas kamu serta contoh sop perusahaan contoh sop perusahaan jasa contoh.
Standar operasional prosedur pengaturan aktivitas kontraktor dan sub kontraktor. Sop pemeriksaan peralatan listrik dan mekanik 3. Sop penerimaan material proyek 3.
44 Contoh Standar Operasional Prosedur Kontraktor. Sop petty cash proyek kas kecil 10. Sop opname pekerjaan proyek 7.
Sop penyusunan laporan keuangan kontruksi 9. Aktifitas rutin dan non rutin Aktifitas dari semua indifidu yang memilii akses ke tempat kerja termasuk kontraktor Perilaku masnusiakemampuan. Sop orderpermintaan material 2.
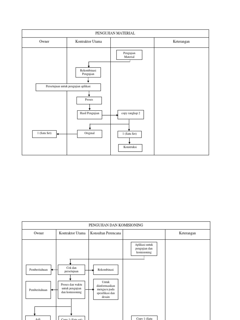
PENGUJIAN MATERIAL Owner Kontraktor Utama Keterangan Rekombinasi Pengujian Persetujuan untuk pengujian aplikasi Proses Hasil Pengujian Original1 Satu Set Pen. Paket Contoh SOP Jasa Kontruksi atau SOP Kontraktor - Serial Contoh SOP PerusahaanIni adalah paket ke 21 dari serial contoh SOP Perusahaan. 45 Contoh SOP Perusahaan Makanan.
Inilah contoh sop kontraktor dan hal lain yang berhubungan erat dengan contoh sop kontraktor serta aspek K3 secara umum di Indonesia. Topik K3 lainnya yang bisa Anda pelajari adalah contoh komunikasi vertikal contoh buku laporan harian satpam prosedur K3 yang berlaku di industri. Evaluasi supplier sub kontraktor masukkan input departemen purchasing melakukan pembelian material jasa.
Mereka bisa menggunakan standard operating procedure SOP sebagai acuan monitoring dan pemeriksaan manajemen. Siapa yang mengontrol tugas dan jadwal. Perjanjian Kerja Karyawan Kontrak April 2020 25.
Ditambah Contoh Surat Perjanjian dengan Subkontraktor Surat perjanjian dengan Supplier Surat Perjanjian Kerja Proyek. Contoh Sop Perusahaan Kontraktor Listrik. SOP KONTRAKPERJANJIAN KERJASAMA DENGAN PIHAK KETIGA No.
Kontraktor bangunan kontraktor me baja ringan cat tembok dan. 6 Contoh Surat Perjanjian Kerja Sedehana Dan Terlengkap 2022 from suratkuid Silahkan kunjungi kumpulan.
Contoh Sop Pekerjaan Konstruksi Pdf
Contoh Sop Pengaturan Aktivitas Kontraktor Perusahaan
Paket Contoh Sop Kontraktor Jasa Kontruksi

0 Response to "Contoh Sop Kerja Kontraktor"
Post a Comment